Skip to content

HiddneTech

  • Home

Software

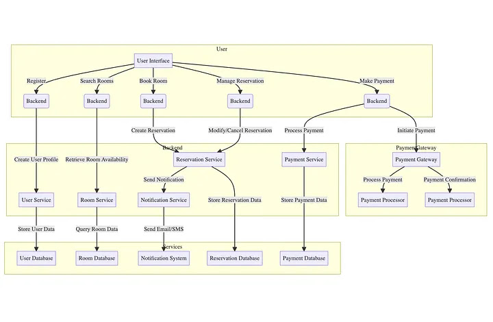
Airbnb System Design — Designing a Hotel Booking System

January 4, 2026August 27, 2025 by forhad47

When making a hotel booking system, you have to find a balance between availability, consistency, latency, and user experience. Hotel …

Read more

How to Download Youtube Videos with 4K Video Downloader (HD All Video Download)

January 4, 2026February 24, 2024 by forhad47

With over 4 billion subscribers, YouTube is the most popular social media site worldwide. YouTube, which is owned by Google, …

Read more

How to Fast Download Instagram Stories on Any Device (Story Saver)

January 4, 2026February 23, 2024 by forhad47

Seeing Instagram stories is entertaining. Additionally, they provide a captivating means of imparting personal stories to your audience. They are …

Read more

How to Easily Download Instagram Video Online (Fast Downloader)

January 4, 2026February 23, 2024 by forhad47

As one of the most widely used social networking sites nowadays, Instagram is naturally owned by Facebook. As time has …

Read more

Latest Download MX Player For PC/Laptop Windows 10/11/7 (64bit)

January 4, 2026February 23, 2024 by forhad47

MX Player for Windows 11/10/7/8.1 Free Download (Official) The official release of MX Player for PC, Desktop, Windows, and Laptop …

Read more

Workforce Optimization Software Eleveo: Optimizing Contact Center

January 4, 2026May 11, 2023 by forhad47

The success of your organization in today’s fiercely competitive business environment depends on effective workforce management. As a result, the …

Read more

Powerful 5 Useful Computer Software Less Then Small MB

January 4, 2026December 20, 2022 by forhad47

Nowadays, the popularity of computers is increasing day by day. Computer softwares are growing with it. There are many computer software available …

Read more

How To Use The Mobile Camera As A Computer Webcam?

January 4, 2026December 20, 2022 by forhad47

Today we will learn about a fun Android tip where you can use your mobile camera as a high quality …

Read more

5 Awesome Android Apps That Are Not in the Play Store

January 4, 2026December 20, 2022 by forhad47

Today in this article we are going to know about 5 secret Android apps that not many people know and …

Read more

How To Create Easily Any Pen drive Bootable

January 4, 2026December 20, 2022 by forhad47

Hello friends, there are many of you who know about Pendrive bootable, but don’t know how to do it. Today’s tune …

Read more

Older posts
Page1 Page2 Page3 Next →

Popular Posts

  • AI Selfie Picture with Bollywood Actors | Ai Photo Prompt
  • AI Selfie Picture with Popular Series Actors
  • Selfie with Korean Actors AI Picture Generate Prompt
  • IPTV M3U Playlist GitHub | sony tv m3u8 link github – hiddnetech.com
  • jio tv m3u playlist Asian 200+ | Iptv m3u playlists free
  • Actor & Celebrities
  • Adsense
  • AI Prompt
  • Android
  • Blogger
  • Blogger Templates
  • Business and Marketing
  • Caption Quotes
  • Combo Emails
  • Computer
  • CPA Templates
  • Cryptocurrency
  • Dating Apps
  • Hairstyles
  • Health
  • Insurance
  • Internet Tips
  • IPTV m3u
  • Law & Attorney
  • Lifestyle
  • Movies
  • Science Knowledge
  • SEO Tips
  • Smartphone Reviews
  • Software
  • Story
  • Top 10 Facts
  • Tourist Place
  • Uncategorized
  • WordPress
  • About us
  • Privacy Policy
  • Terms And conditions
  • Contact us
All Right Reserved hiddnetech.com